抽样分布

最后发布时间 : 2023-05-19 14:49:45 浏览量 :

正太分布

rnorm生成随机正态分布序列,rnorm(10)表示产生10个数;给定正太分布的均值和方差

pnorm可以输出正态分布的分布函数
dnorm可以输出正态分布的概率密度
qnorm给定分位数的正太分布

# 在-1.96~+1.96范围内曲线下的面积等于0.9500,在-2.58~+2.58范围内曲线下面积为0.9900
pnorm(2.58,mean=0,sd=1) - pnorm(-2.58,mean=0,sd=1)
qnorm(pnorm(2.58,mean=0,sd=1),mean=0,sd = 1)

https://wenku.baidu.com/view/decc59ff53e2524de518964bcf84b9d528ea2ca9.html
https://blog.csdn.net/woodcorpse/article/details/84899814
https://wenku.baidu.com/view/855b1905bfd126fff705cc1755270722192e59aa.html

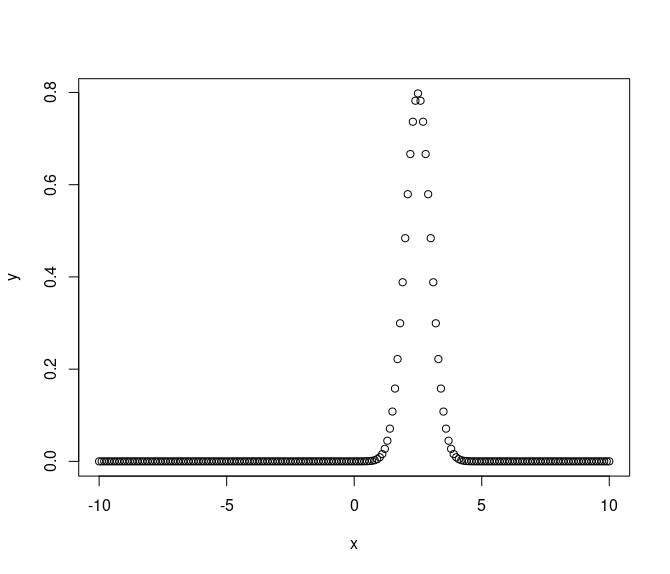
dnorm

该函数给出给定平均值和标准偏差在每个点的概率分布的高度。

x <- seq(-10, 10, by = .1)
# Choose the mean as 2.5 and standard deviation as 0.5.
y <- dnorm(x, mean = 2.5, sd = 0.5)
plot(x,y)

生信小木屋

参考